快捷
|
门户
|
邮箱
|
AI
|
招聘
|
校友会
|
图书馆
|
审核评估网
|
EN
安博(中国)官方
学校概况
学校简介
历史沿革
学校章程
学校领导
组织机构
信息公开
院系设置
教育教学
本科生教育
研究生教育
国际生教育
继续教育
学科科研
科学研究
学科建设
学术期刊
社会服务
招生就业
本科生招生
研究生招生
留学生招生
继续教育
本科生就业
研究生就业
合作交流
科技合作
国际合作
走进华农
活动预告
大学文化
校园地图
实用信息
校园风光
×
快捷
门户
邮箱
AI
招聘
校友会
图书馆
审核评估网
EN
安博(中国)官方
学校概况
学校简介
历史沿革
学校章程
学校领导
组织机构
信息公开
院系设置
教育教学
本科生教育
研究生教育
国际生教育
继续教育
学科科研
科学研究
学科建设
学术期刊
社会服务
招生就业
本科生招生
研究生招生
留学生招生
继续教育
本科生就业
研究生就业
合作交流
科技合作
国际合作
走进华农
活动预告
大学文化
校园地图
实用信息
校园风光
安博(中国)官方
学校概况
学校简介
历史沿革
学校章程
学校领导
组织机构
信息公开
院系设置
教育教学
本科生教育
研究生教育
国际生教育
继续教育
学科科研
科学研究
学科建设
学术期刊
社会服务
招生就业
本科生招生
研究生招生
留学生招生
继续教育
本科生就业
研究生就业
合作交流
科技合作
国际合作
走进华农
活动预告
大学文化
校园地图
实用信息
校园风光
搜索热词
本科生招生
国际交流
期刊
生物论坛
社会招聘
毕业典礼
学科科研
科学研究
首页
/
学科科研
/
科学研究
科学研究
学科建设
学术期刊
社会服务
2025-05-24
我校学者揭示脂肽类拮抗物质抑制赤霉病菌及调控小麦抗性和发育的作用机制
2025-05-22
我校学者在靶向手性农药创制方面取得最新进展
2025-05-22
我校学者在Coordination Chemistry Reviews发表 纳米疫苗研究进展综述
2025-05-21
卢新民教授课题组证实本土植物多样性可有效抵御外来植物入侵
2025-05-16
我校植物病害绿色防控团队解析死体营养型病原真菌效应蛋白的作用机制
2025-05-12
我校团队解析南瓜CmoCDPK20调控嫁接黄瓜耐盐性的新机制
2025-05-11
青平教授团队在食品保质期标签误读对消费者行为与福利的影响领域取得研究进展
2025-04-30
我校学者揭示向健康和可持续饮食模式转变对新兴和发展中经济体构成高环境与可负担...
2025-04-30
《细胞》杂志发表华中农大水稻团队研究成果 ——我国科学家发...
2025-04-28
我校水稻研究团队揭示细胞器DNA向核基因组转移机制和规律
2025-04-22
我校学者在病死畜禽与不同非动物基生物质共水热转化处理技术领域取得新进展
2025-04-21
我校学者在猫肾移植技术领域获突破
2025-04-17
我校植物营养生物学团队揭示转录因子OsMYB67调控铜营养影响水稻抽穗的分子机制
2025-04-17
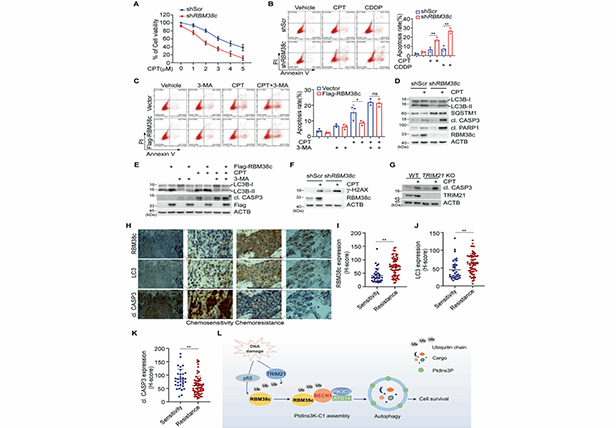
我校学者揭示TRIM21驱动的RBM38c K63链泛素化可促进DNA损伤诱导的自噬
2025-04-15
我校在山地生物多样性和生态系统服务方面取得新进展
2025-04-15
我校培育马铃薯品种“华薯16号”入选2025年度国家农作物优良品种推广目录
2025-04-11
我校作物养分管理团队深入解析植物光合作用的营养调控机制
2025-04-11
我国科学家解密陆稻抗旱根系密码,为培育节水稻提供新靶点
2025-04-11
张启发院士联合全球多位院士和学者倡议培育绿色营养超级稻 —...
2025-04-10
我校学者在研究能量代谢与寿命调节方面提出新见解
共296条
首页
上页
1
...
5
6
7
8
9
...
15
下页
尾页
第
/15页
跳转
欧亿
|
c7网页版
|
爱体育线上平台(集团)官方网站
|
欧博游戏平台|中国有限公司官方网站
|
B体育手机官方网站入口
|
B体育最新官方
|
球王会官方版网站登录入口_球王会 SPORTS
|
华体会体育官方网站
|
ld体育平台
|